【PR】プロフェッショナルマーケターの方へ
【パーセプション調査とは?】その重要性と具体的な手法を徹底解説!
パーセプション調査の概要と必要性
パーセプション調査の概要
パーセプション調査とは、消費者や市場のターゲット層が特定のブランド、製品、またはサービスに対して持つ認識やイメージを評価するための調査手法です。この調査を通じて、企業は自社のブランドイメージや消費者の感じ方を把握し、マーケティングやブランド戦略の構築に役立てます。パーセプション調査の主な目的は、ブランドや製品に対する消費者の意識や感情を明らかにし、ブランドポジショニングの改善やマーケティングメッセージの最適化に貢献することです。
なぜパーセプション調査は必要なのか?
パーセプション調査は、消費者の認識が購入意思決定に直結するため、企業にとって非常に重要です。例えば、あるブランドが「高品質」と認識されていれば、多少価格が高くても消費者はそのブランドを選びます。一方、「安価だが品質が低い」と認識されれば、売上は伸び悩むでしょう。この調査により、企業は消費者の潜在的なニーズや期待を把握し、製品の改善点や新たな市場機会を見出すことができます。
さらに、パーセプション調査は競合他社との違いや自社の強みを明確にし、効果的なブランディング戦略を構築する助けとなります。最終的には、消費者との信頼関係を築き、ブランドロイヤルティを高めるための基盤を提供します。このように、パーセプション調査を通じて得られる洞察は、企業の成功に不可欠な要素です。
パーセプションチェンジとパーセプション調査
パーセプションチェンジとは?
パーセプションチェンジとは、消費者や市場が特定のブランド、製品、またはサービスに対する認識やイメージをどのように変化させるかを指します。これは、企業が新しいマーケティング戦略を導入したり、ブランドリニューアルを行ったりする際に重要な要素です。消費者の認識がポジティブな方向に変われば、ブランドの価値が向上し、売上や市場シェアの増加につながります。一方、ネガティブな認識が広がれば、ブランドの評価が下がり、ビジネスに悪影響を及ぼす可能性があります。
パーセプションチェンジを計測する重要性
パーセプションチェンジを計測することは、企業が自社のマーケティング戦略やブランド施策の効果を評価するために非常に重要です。この計測を通じて、どのような施策が消費者の認識にどの程度影響を与えたかを具体的に把握することができます。これにより、企業は効果的な施策を継続し、必要に応じて戦略を修正することができます。
パーセプションチェンジの計測は、消費者調査やデータ分析を通じて行われます。例えば、アンケート調査やフォーカスグループ、ソーシャルメディアの分析などが利用されます。これらの方法を駆使して消費者の意識の変化を追跡することで、企業は市場の動向を正確に把握し、競争力を維持・向上させるための適切なアクションを取ることができます。
パーセプション調査の手法
パーセプション調査には、さまざまな手法がありますが、以下に代表的なものをいくつか紹介します。
- アンケート調査:
- オンラインアンケートや郵送アンケートを通じて、消費者のブランドに対する認識やイメージを収集します。質問項目には、ブランドの認知度、信頼度、品質評価、購買意欲などが含まれます。
- フォーカスグループインタビュー:
- 小規模なグループディスカッションを通じて、消費者のブランドに対する意見や感情を深掘りします。フォーカスグループインタビューでは、参加者が自由に意見を交換し合うことで、ブランドに対する潜在的なイメージや感情を引き出すことができます。
- デプスインタビュー:
- 個別の深層インタビューを行い、消費者のブランドに対する認識や感情を詳細に聞き出します。この手法は、消費者がブランドを選ぶ理由や、ブランドに対する感情的なつながりについて詳しく聞くのに有効です。
- オンラインレビューとソーシャルメディア分析:
検索データを活用したパーセプション調査
検索データを活用したパーセプション調査は、消費者の真の意図やニーズを明らかにするための手法です。消費者がどのようなキーワードを検索しているかを分析することで、消費者の行動や興味を客観的に把握し、マーケティング戦略に役立てることができます。以下では、検索データの特徴について説明します。
バイアスのない全数データ:検索データ
検索データは、消費者がインターネット上で検索したキーワードや検索ボリュームに基づいており、全数データであるため、特定のバイアスがかかっていません。これにより、消費者の真の意図やニーズを客観的に把握できます。検索データは、偏りがなく広範な消費者行動を捉えることができ、信頼性の高い情報を提供します。

‘SNSでの私’ vs ‘検索バーの前の私’
SNS上の発言や行動は、感情や気持ちに基づいており、実際のニーズとは異なる場合があります。SNSでは「#自分磨き」や「#ダイエット食事」といったハッシュタグが使われますが、検索では具体的な情報や解決策を求める行動が見られます。例えば、「ダイエット夜食ガイド」や「簡単ヘルシー夜食」といった検索は、実際の行動や具体的なニーズを反映しています。この違いを理解することで、効果的なマーケティング戦略を立てることができます。

ソーシャルデータ vs サーチデータ
ソーシャルデータは、感情や体験、気分など主観的な情報が多く含まれ、バイアスがかかりやすいです。一方、サーチデータは、消費者の具体的な欲求や悩みを反映しており、全数データとして扱えます。検索データは、消費者の深層的なニーズや問題解決の意図を明らかにするための強力なツールです。これにより、消費者が何を必要としているかを理解し、マーケティング戦略を最適化できます。

ListeningMindによる検索データを活用したパーセプション調査
ListeningMindは、Googleの検索データを調査リソースとした市場調査分析ツールです。特定のブランドに関する共起語やブランドキーワードの前後に検索されるキーワードを分析することで、ブランドに対する消費者の認識やイメージを明らかにします。この手法を用いることで、企業はより深く消費者の心に入り込み、ブランド戦略を最適化するための具体的なデータを得ることができます。
共起語を用いたパーセプション調査の特徴
共起語とは、特定のブランドや商品と一緒に検索される他のキーワードを指します。共起語を分析することで、消費者がブランドや商品に対してどのような欲求や意図を持っているのかを把握することができます。例えば、以下のような共起語の組み合わせが考えられます。

- カレーレシピと検索される共起語:「簡単」「プロ」「隠し味」「ダイエット」
- カレー新宿と検索される共起語:「中村屋」「インド」「三丁目」「食べ放題」
これにより、消費者がカレーを自炊しようとしているのか、外食しようとしているのかが明確に分かります。
共起語を用いたパーセプション調査の具体例:ニトリ





ニトリの共起語リストから、消費者が特定の製品や特徴に関心を持っていることが分かります。ソファやベッド、収納などの家具カテゴリが高頻度で検索され、価格や製品特性(安い、電動、腰痛対策など)に関するキーワードも多く見られます。また、「口コミ」「おすすめ」などのキーワードから、消費者が購入前に他者の評価を重視していることが示唆されます。さらに、実店舗とオンラインショップの両方で購買を検討していることが分かり、オムニチャネル戦略の重要性が浮き彫りになります。このデータは、ニトリが消費者の期待に応えるための製品開発やマーケティング戦略を最適化するための貴重な情報源となります。
前後検索キーワード分析を用いたパーセプション調査の特徴
前後検索キーワードの分析を用いたパーセプション調査は、消費者が特定のブランドや製品に対して持つ関心や疑問を明らかにするために有効です。ワイヤレスイヤホンの検索パスを参考に見てみましょう。

ブランドと関連するキーワードとして「高音質」「ランキング」「コスパ最強」「2000円以下」などが挙げられています。これらのキーワードが共起語調査のように並列に並ぶと、検索数が多い順にニーズがあると見なされがちです。しかし、前後の検索パスを詳しく見ると、これらのキーワードは独立しているわけではなく、消費者のより具体的なニーズが前後の文脈から浮かび上がってくることがわかります。たとえば、「高音質」と「ランキング」を検索する層は音質を重視し、「コスパ最強」と「2000円以下」を検索する層は価格を重視しています。このように、キーワード間の前後文脈を考慮することで、消費者の具体的なニーズをより正確に把握することができます。
この分析により、企業は消費者のニーズに応じたコンテンツ提供や製品開発、マーケティングメッセージの調整が可能となります。
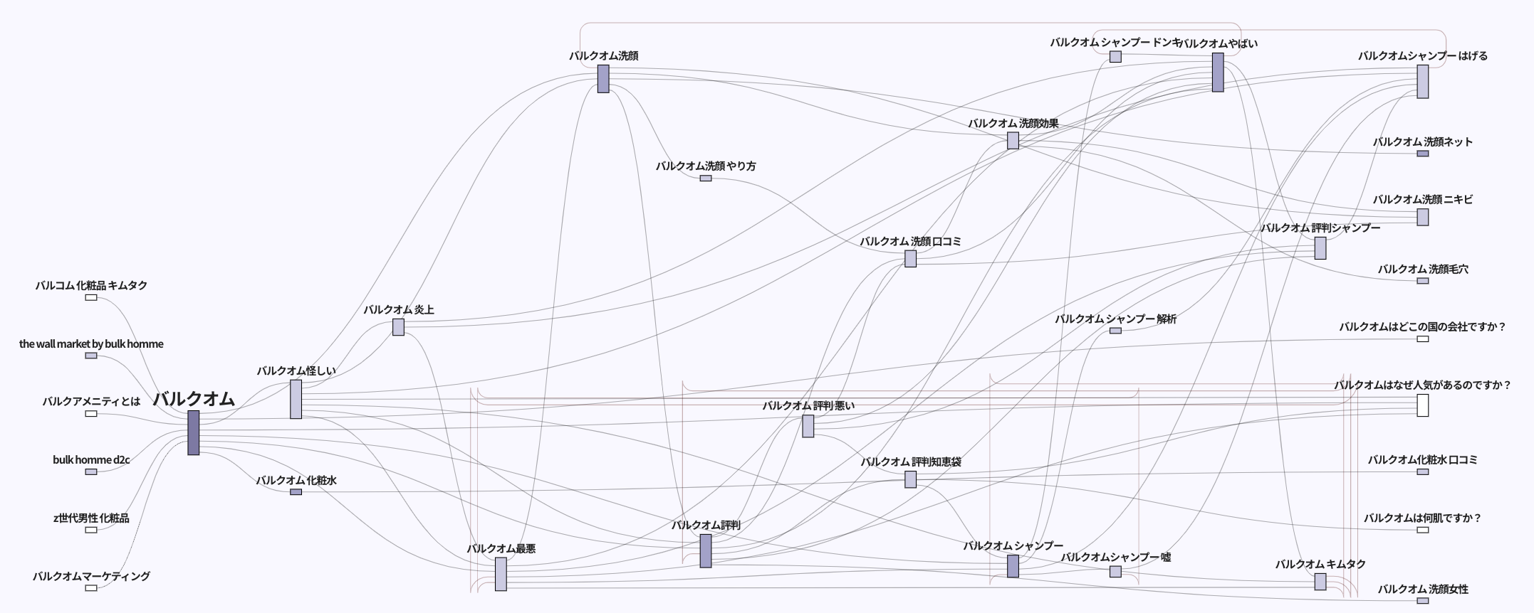
前後検索キーワード分析を用いたパーセプション調査の具体例:バルクオム


バルクオムの前後検索パスと類似の検索意図のグルーピング分析から、消費者の関心と認識が明確に見えてきます。消費者は「バルクオム 洗顔」「バルクオム 化粧水」「バルクオム シャンプー」などの製品効果や使用方法に関心を持っています。また、「バルクオム 口コミ」「バルクオム 評判」「バルクオム 怪しい」といった検索も多く、製品の信頼性や評判に対する関心が高いことが分かります。さらに、「バルクオム キムタク」などのセレブリティとの関連性も検索されています。これらのデータから、バルクオムは品質や効果に対する信頼性を強化しつつ、有名人との関連性を活用したマーケティングが有効であると考えられます。
パーセプション調査の多様な用途
パーセプション調査の結果は、企業のマーケティング戦略やブランド戦略の改善に幅広く活用されます。以下にいくつかの具体的な活用例を紹介します。
- ブランドポジショニングの見直し:
- パーセプション調査の結果を基に、自社のブランドが市場においてどのように認識されているかを把握し、必要に応じてブランドポジショニングを見直します。これにより、競合他社との差別化を図り、消費者に対する訴求力を高めることができます。
- マーケティングメッセージの最適化:
- 調査結果を元に、消費者に響くマーケティングメッセージを作成します。消費者がどのような価値やメリットを求めているかを理解し、それに応えるメッセージを発信することで、ブランドの認知度や信頼度を向上させることができます。
- 新製品開発の参考:
- 消費者のニーズや期待を把握するために、パーセプション調査の結果を新製品開発に活用します。消費者がどのような機能や特徴を重視しているかを理解し、それを反映した製品を開発することで、市場での競争力を高めることができます。
- 顧客ロイヤルティの向上:
- ブランドに対する消費者の忠誠心や満足度を評価し、ロイヤルティ向上のための施策を講じます。顧客の意見やフィードバックを反映することで、顧客体験を向上させ、リピーターを増やすことができます。
パーセプション調査は、ブランドの現状を客観的に評価し、改善点を見つけるための強力なツールです。企業が消費者の声を正確に把握し、それに基づいた戦略を立案することで、ブランドの成功を確実にすることができます。
参考リンク








